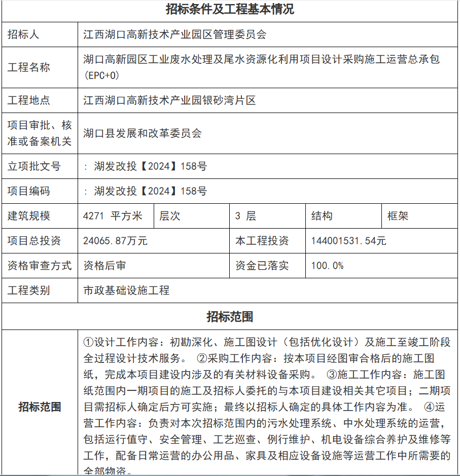
湖口高新园区工业废水处理及尾水资源化利用项目设计采购施工运营总承包(EPC+O) 财评预算价约1.54亿元
来源: | 作者:段国平 | 发布时间: 2025-11-29 | 757 次浏览 | 🔊 点击朗读正文 ❚❚ | 分享到:

湖口高新园区工业废水处理及尾水资源化利用项目设计采购施工运营总承包(EPC+O)项目 

2025.11.5受湖口县财政局委托评审,采用模拟清单,预算价约1.54亿元。


江西省房屋建筑和市政基础设施工程 施工招标公告 招标编号: 360429032025007