0792-8227137
江西正捷工程造价咨询有限公司
  • 首页
  • 走进正捷
    • 标志释义
    • 关于我们
    • 业务范围
    • 组织结构
    • 企业荣誉榜
    • 收费标准
    • 分公司
  • 企业荣誉
  • 案例展示
  • 新闻资讯
    • 公司资讯
    • 招标动态
    • 行业资讯
    • 内部资料
  • 招聘信息
  • 联系我们
首页 >> 案例展示
  • 共青城市高新区综合智慧物流仓储园建设项目工程(跟踪审计服务)

    共青城市高新区综合智慧物流仓储园建设项目工程(跟踪审计服务)

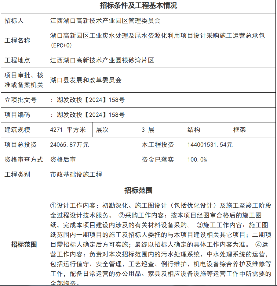
  • 湖口高新园区工业废水处理及尾水资源化利用项目设计采购施工运营总承包(EPC+O) 财评预算价约1.54亿元

    湖口高新园区工业废水处理及尾水资源化利用项目设计采购施工运营......

  • 都昌县中心城区供水管网漏损综合治理项目财政评审预算价约1.37亿元

    都昌县中心城区供水管网漏损综合治理项目财政评审预算价约1.3......

  • 九江市八里湖新区九江小学九龙山校区项目(跟审)

    九江市八里湖新区九江小学九龙山校区项目(跟审)

  • 九江八里湖兴城广场改扩建项目装修工程(半岛宾馆二期)市财政预算评审

    九江八里湖兴城广场改扩建项目装修工程(半岛宾馆二期)市财政预......

  • 庐山市第二中学校园整体提升改造项目财评

    庐山市第二中学校园整体提升改造项目财评

12345...10末页 >>

办公地址:江西省九江市长城路103号国豪水岸城商务中心(环球CBD)905

联系电话:0792-8227137;    招投标市场部 李女士13970200466;

招标市场部邮箱:Jxzjgczj@163.com   正捷造价部邮箱:DGP2003@163.com

联系我们
​版权所有:​江西正捷工程造价咨询有限公司​​​
赣ICP备2021005768号-1
  • 新浪
  • 百度